消防改造
消防維保
主機維修
聯系我們
- 聯系人:郭經理
- 傳真:010-69552656
- 電話:400-0346-119
- 電話:010-57113119
- 郵箱:506665119@qq.com
- 地址:北京通州區新華北路117號
2020年中國智慧消防行業市場現狀及發展前景分析
來源:北京消防改造 時間:2020-04-01 16:36:14
智慧消防是一個綜合性火災防控平臺,它利用現代科技手段和信息通信技術,通過資源共享、信息互通和數據互聯等手段整合各相關方的力量,實現火災防控的社會化。
智慧消防依托物聯網和大數據技術,借助GPS(全球衛星定位系統)、GIS(地理信息系統)、GSM(無線移動通信系統),在防火方面實現單位自我管理、政府執法監督、社會共同參與的有機融合;在火災應急處置方面實現專業消防力量的合理化布局、專兼職及義務消防力量的聯勤聯動、指揮層級的上下貫通,在城市整體火災防控方面做到“感知泛在、研判多維、指揮扁平、處置高效”。
近兩年,??低暋⒋笕A股份亦紛紛布局智慧消防市場,并在其智慧消防的解決方案中分別融入了大數據、云計算、物聯網、人工智能等新興技術手段,把消防設施、消防監督管理、滅火救援等各要素有機“鏈接”,實現實時、動態、融合的消防信息采集、傳遞和處理。
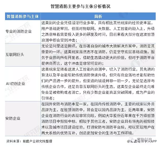
目前的智慧消防的玩家主要分為以下幾個類別:

中國智慧消防建設速度加快
2017年10月10日,公安部消防局發布了《關于全面推進“智慧消防”建設的指導意見》,意見提出了智慧消防的重點建設任務和工作目標。
2019年5月30日,中共中央和國務院聯合印發了《關于深化消防執法改革的意見》,提出了消防執法改革的5個方面12項主要任務(5+12);在加強事中事后監管方面:完善“互聯網+監管”,運用物聯網和大數據技術,實時化、智能化評估消防安全風險,實現精準監管。
現階段,中國多數省級以上城市、90%左右地級以上城市均提出了智慧消防建設計劃,有數百個城市正在規劃和建設智慧消防,智慧消防行業未來發展潛力巨大。同時,智慧消防建設工程系統龐大,涉及范圍廣闊,發展空間寬廣,因此智慧消防整個產業鏈都成為投資熱點。
根據中國政府采購網數據,2019年,中國中央和地方單位智慧消防招標項目共有63個,平均每個項目招標金額為475.65萬元左右。
根據招標網數據,2019年,全國智慧消防招標項目數量為726個,綜合市場規模在34.5億元左右。


中國智慧消防應用市場空間廣闊
目前,中國智慧城市發展正處于初級階段,利用新興技術大力發展城市建設同時,也要做好頂層設計,防止出現較大發展問題,統一標準時結合各城市特點,建設符合當地發展的特色智慧城市。智慧消防要充分借力智慧城市的快速發展,利用物聯網、大數據等加快消防智能化防控體系的建設,加強滅火救援部隊精細化管理,進一步提升滅火救援能力,破解城市消防警力不足,在社會消防弱的背景下,發展智慧消防為城市發展提供有力的安全保障。

根據智慧城市的建設推進步伐,預測未來五年,中國智慧消防投資增速有望保持在15%左右,預測到2025年智慧消防市場規模將達到80億元左右。
轉載自公眾號@意靜科技

